暴力行为拳击对方球员头部!足协官方:深圳外援蒂亚戈被停赛4场
发表时间:2024-07-03 18:02:14 浏览:0
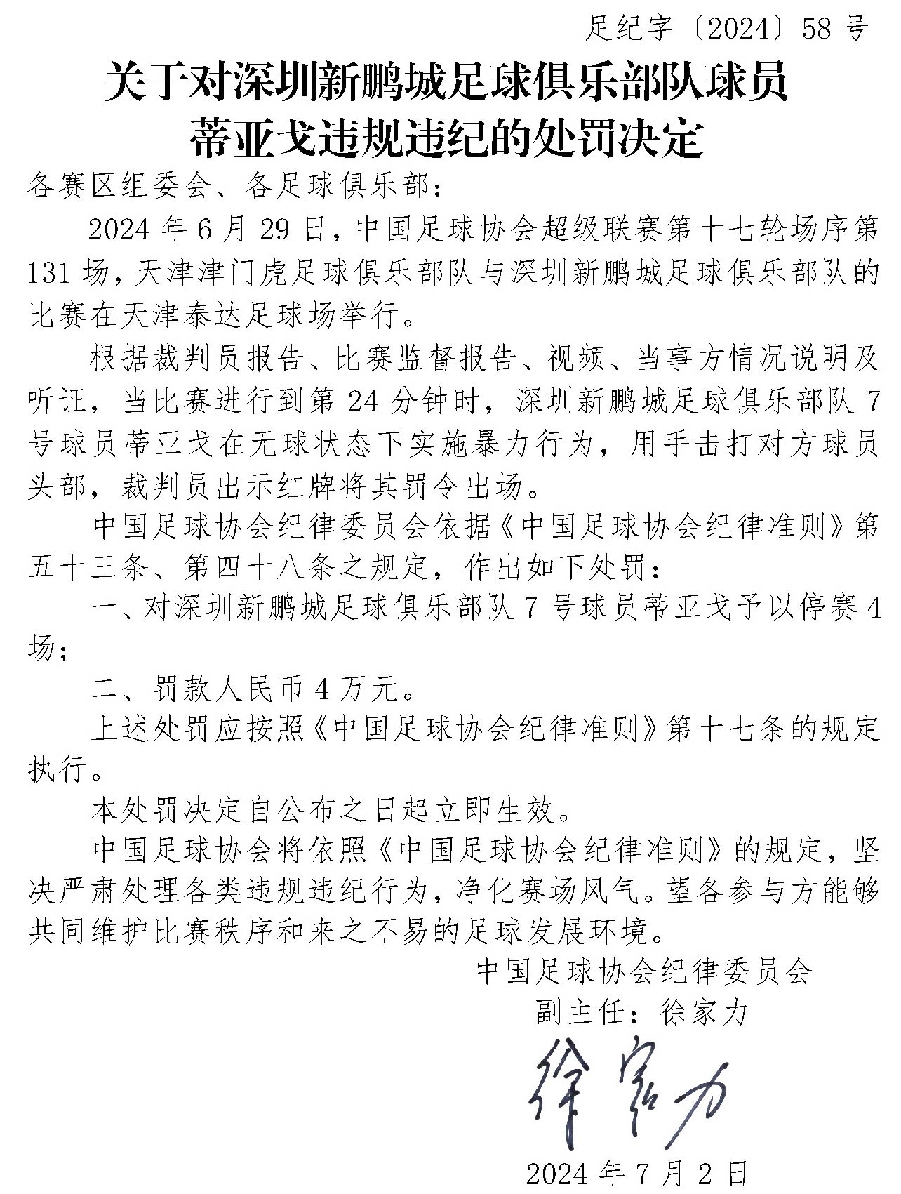
07月03日报道 足协官方公布罚单,在天津津门虎vs深圳新鹏城比赛中,深圳新鹏城外援蒂亚戈无球状态下实施暴力行为,用手击打津门虎球员郭皓头部,被停赛4场,罚款4万元。中超第17轮,天

07月03日报道 足协官方公布罚单,在天津津门虎vs深圳新鹏城比赛中,深圳新鹏城外援蒂亚戈无球状态下实施暴力行为,用手击打津门虎球员郭皓头部,被停赛4场,罚款4万元。

中超第17轮,天津津门虎vs深圳新鹏城,比赛第28分钟,新鹏城外援蒂亚戈搂脖后拳击对手,裁判在场边观看VAR后第二次掏出红牌,新鹏城9人作战。



推荐新闻
- 周三,直播吧透露,徐正源已经与成都蓉城停止合同谈判,北京国安正在与徐正源接触。按照合同,徐正源在2024赛季率领...发表于: 12-17 23:40
- 2025年中超联赛结束之后,各家中超球队都在加快引援脚步,山东泰山自然也不例外。目前,山东泰山已启动冬窗运作,引...发表于: 12-17 19:59
- 对此李新翔没有骄傲自满,相反他还是坚持刻苦训练。当然李新翔本赛季最开心的事情,就是刚进入上港一线队,就帮助...发表于: 12-17 12:11
- 上海申花这次真的动真格了!最新消息,据巴西ESPN的消息,巴西球队巴伊亚前锋,前J联赛银靴拉斐尔·拉唐加盟上海申...发表于: 12-16 23:39
- 日前,鲁能已经进入了间歇期让球员都觉得终于等来难得休息机会。同时鲁能两位小将谢文能和彭逸翔则是在假期中...发表于: 12-16 19:43
- 12月15日,《东方体育日报》采访到了一位资深教练,他对本土主帅集中上位发表了看法。在一位曾经在中超以及国字...发表于: 12-16 12:13
- 联赛结束之后,山东泰山队已经开启了引援,但是没有明确的目标,球队主要在寻找边后卫,给刘洋和右后卫找一个替补。...发表于: 12-16 12:13
- 记者鲁蜜报道从赛季初位居联赛保级边缘,到跻身足协杯决赛,创造球队顶级赛事最好成绩,河南队低开高走,一条逆袭之...发表于: 12-15 23:40
- 明年是世界杯年,而中超在世界杯不打烊,依然照常进行,这也是摆明跟大家说买外援,要注意一点了,外国国脚不要碰。本...发表于: 12-15 19:44
- 工人日报客户端12月12日电(记者李元浩)12日晚,2025赛季中国足球职业联赛颁奖会在上海举行。这是继2019年后中国...发表于: 12-14 12:12
录像/集錦
- 足球录像
- 篮球录像
- 足球集锦
- 篮球集锦
-
英超 12-16 04:00
-
西甲 12-16 04:00
-
意甲 12-16 03:45
-
西甲 12-15 04:00
-
法甲 12-15 03:45
-
意甲 12-15 03:45
-
德甲 12-15 02:30
-
意甲 12-15 01:00
-
英超 12-15 00:30
-
德甲 12-15 00:30
-
法甲 12-15 00:15
-
法甲 12-15 00:15
-
法甲 12-15 00:15
-
西甲 12-14 23:15
-
德甲 12-14 22:30
-
CBA 12-17 19:35
-
CBA 12-17 19:35
-
NBA 12-17 09:30
-
CBA 12-16 19:35
-
CBA 12-16 19:35
-
NBA 12-16 11:30
-
CBA 12-15 19:35
-
CBA 12-15 19:35
-
CBA 12-15 19:35
-
NBA 12-15 08:00
-
CBA 12-14 19:35
-
CBA 12-14 19:35
-
CBA 12-14 19:35
-
NBA 12-14 10:00
-
NBA 12-13 11:00
-
巴萨2 12-17 04:30
-
联赛杯 12-17 04:00
-
天下足球 12-15 18:30
-
法甲 12-15 03:45
-
德甲 12-15 02:30
-
英超 12-15 00:30
-
法甲 12-15 00:15
-
法甲 12-15 00:15
-
法甲 12-15 00:15
-
西甲 12-14 23:15
-
意甲 12-14 22:00
-
法甲 12-14 22:00
-
西甲 12-14 21:00
-
法甲 12-14 04:05
-
西甲 12-14 04:00
-
比赛集锦 12-17 19:35
-
中国篮球 12-17 19:30
-
中国篮球 12-17 19:30
-
中国篮球 12-17 19:30
-
比赛集锦 12-17 10:00
-
比赛集锦 12-17 09:30
-
比赛集锦 12-16 19:35
-
比赛集锦 12-16 19:35
-
中国篮球 12-16 19:30
-
比赛集锦 12-16 11:30
-
比赛集锦 12-16 10:30
-
比赛集锦 12-16 10:00
-
比赛集锦 12-16 08:30
-
比赛集锦 12-16 08:00
-
比赛集锦 12-16 02:30
热门标签
- 足球
- 篮球

